Franci Dimitrovska
Portfolio & samples. Click on any image to see full sample!
Narrative Designer — Electronic Arts (EA), TBA Sims Project
Much of my most relevant work (core game loops, prototypes, design documentation, playtest results, and user research synthesis) was created for live titles at EA and is covered by strict NDAs. For that reason, I can’t share internal documents, metrics, or feature work publicly.
Instead, this portfolio highlights approved external-facing samples that demonstrate design thinking, narrative systems approach, and documentation.
Narrative Designer, Assoc. Content Producer — Electronic Arts (EA), "Design Home"
Design Home Monthly Live Ops:
Design Home’s serial content update is the game’s flagship release, and I owned the narrative direction of each update: writing the monthly storyline arc, naming 100+ items, and writing 180+ challenges per month.
Design Home’s serial content update is the game’s flagship release, and I owned the narrative direction of each update: writing the monthly storyline arc, naming 100+ items, and writing 180+ challenges per month.
This sample deck collects nine content updates I designed, each tailored to that month’s decor style (e.g., Whisked Away, Southwest Snapshot, Seaside Splendor).
Quick and Dirty Content Research Guide:
While on Design Home, I was asked to teach junior designers and content producers a lightweight approach to content research for item names, style labels, and challenge themes. In a game about homes, cultural and historical references can’t be sloppy. This mini-deck shares a fast process so we could ship respectful, believable content at speed.
Narrative Designer — Glu Mobile, "Originals"
Content warning: "Originals" tackles adult themes
Branching Game Design Node Charts:
On Originals, I converted 50-page linear scripts into playable grey-box episodes—a fully navigable branching structure with placeholder UI, temp dialogue presentation, and working free + premium choice logic (variables, gating, reconvergence) so the team could playtest pacing and narrative beats end-to-end before final content and polish. The diagrams here show the node graphs for Episodes 1–4.
Branching Game Script Sample:
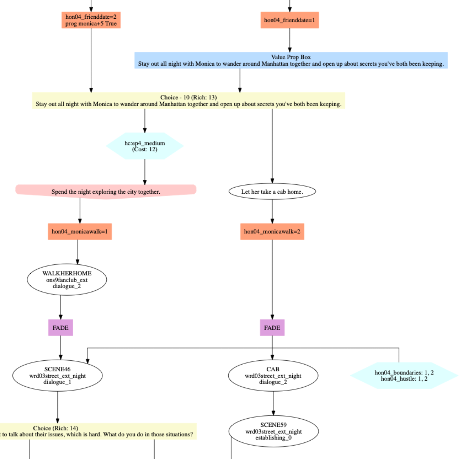
A behind-the-scenes look at the choice + state structure for Hands On (“The More, The Merrier”). Built as a grey-box prototype you can read OR play through: branching decisions, tracked flags, and premium value-prop moments are fully wired so pacing and narrative beats can be tested before final art/polish.
Branching Gameplay Video:
"Originals" in action! Watch here.
Assorted Work
Personal Crossword Blog
I publish original crosswords on Crossworms, including grid-art experiments and a self-imposed “Croctober” sprint where I released a new crossword every day in October 2025.
Casual Freemium Writing Sample (Licensed IP):
I was asked to write a sample quest for a casual freemium mobile title, My Little Crossover Village, featuring licensed characters from multiple animated franchises.
Working from a three-task mission outline provided by the game designer, I wrote the supporting narrative and dialogue to connect the tasks into a single, cohesive storyline. The sample crosses characters from two different universes—Emmett (The LEGO Movie) and Meilin “Mei” Lee (Turning Red).
East Coast Gaming Conference 2022 Presentation: How to Tell Diverse Stories on Tiny Screens
Mobile games are built under hard constraints—short sessions, fierce competition, and small teams—so “meaningful narrative” can’t rely on scale or cutscenes. In this talk, I translate lessons from three mobile titles into a practical framework for scoping inclusive storytelling in freemium: set achievable narrative goals, avoid “conjuring” in favor of researched specificity, and turn values into shippable standards through documentation and repeatable guidelines. Watch the presentation here!
East Coast Gaming Conference 2022 Presentation: How to Tell Diverse Stories on Tiny Screens
Narrative Design Document:
Given the task to design an original linear mobile/PC game story inspired by the Fallout series, I built a narrative design overview that preserves Fallout’s core sensibilities (multiple solutions, world reactivity, and faction-driven play) while delivering an original setting and premise: Gehenna, a demonic New York City where a “Usurper” has taken your body on Earth.
The document lays out story structure, gameplay loop, and system hooks (including a Nokia-style Pipboy) to show how the concept would play as a cohesive, shippable game experience.
Star Wars Jedi: Fallen Order Sequel — First 30-Minute Gameplay Outline (Spec)
This document is a minute-by-minute breakdown of a playable opening sequence, designed to match Jedi: Fallen Order’s onboarding cadence: cinematic story beats interwoven with traversal tutorials, combat escalation, QTE setpieces, and boss encounters. The challenge was delivering a cold-open that teaches new players core mechanics while quickly re-grounding returning players in tone, characters, and stakes; I met it by mapping each segment to a clear gameplay mode and estimated runtime to keep pacing tight and production-ready.
This document is a minute-by-minute breakdown of a playable opening sequence, designed to match Jedi: Fallen Order’s onboarding cadence: cinematic story beats interwoven with traversal tutorials, combat escalation, QTE setpieces, and boss encounters. The challenge was delivering a cold-open that teaches new players core mechanics while quickly re-grounding returning players in tone, characters, and stakes; I met it by mapping each segment to a clear gameplay mode and estimated runtime to keep pacing tight and production-ready.